
The Team
Past Members
Description
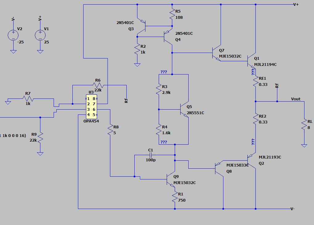
This project is developing a relatively low cost Class H amplifier that can be suitable for use in a variety of applications with little to no modification. The Class H amplifier, like many other commercial designs, builds off a Class AB amplifier design. The project includes research on key specifications to consider, design, simulations on various parameters, and improvement to the design based on simulation results. Documentation will include a specifications sheet and a step-by-step build and design guide to make the project easily repeatable.
Links to More About our Project
